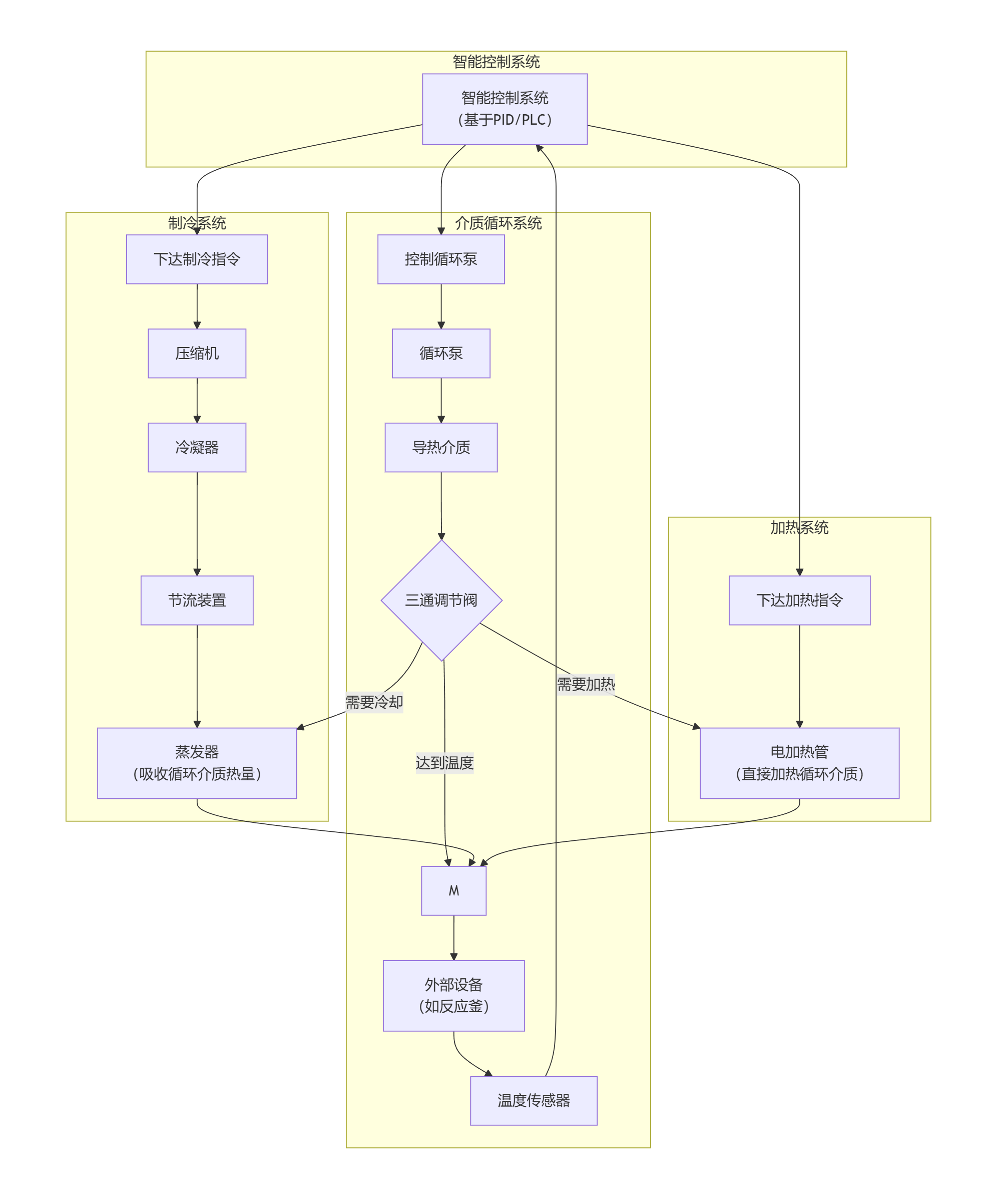
高低温一体机的核心工作原理与技术架构可以概括为:一个集成了制冷、加热、循环三大系统,并由智能控制系统精确协调的封闭式温控平台。
其技术架构与工作流程如下图所示,清晰地展示了三大系统如何协同工作:

下面我们来详细解析图中的各个模块:
一、三大核心系统
1. 制冷系统
核心部件: 压缩机、冷凝器、节流装置(膨胀阀)、蒸发器。
工作原理: 基于逆卡诺循环。
压缩: 压缩机将低温低压的制冷剂气体压缩成高温高压的过热气体。
冷凝: 该高温高压气体在冷凝器中向环境(通过风冷或水冷)放热,凝结成中温高压的液体。
节流: 液态制冷剂通过节流装置(如膨胀阀),压力骤降,变为低温低压的汽液混合物。
蒸发: 该汽液混合物在蒸发器中吸收循环介质的热量,完全蒸发为低温低压的气体,完成一个制冷循环。
关键技术: 对于-40℃以下的深冷需求,采用复叠式制冷,即用一套低温级制冷循环去冷凝另一套高温级制冷的制冷剂,协同工作。
2. 加热系统
核心部件: 电加热管。
工作原理: 相对直接,通过电流通过电阻丝产生热量,直接对循环介质进行加热。
关键技术: 通常采用多组分组控制,以实现功率的阶梯式调节,避免过冲并提高控温精度。
3. 介质循环系统
核心部件: 循环泵、储液罐、管路、换热器(用户侧)。
工作原理: 耐高温/低温的循环泵驱动导热介质(导热油、水、乙二醇水溶液等)在设备自身、蒸发器、加热器以及外部用户设备(如反应釜夹套)之间形成封闭循环,强制传递冷量和热量。
关键技术: 全封闭设计(防止氧化)、泵的选型(提供稳定流量和压头)、介质兼容性选择。
二、智能控制系统——系统的“大脑”
这是实现高精度的关键,其工作流程正如上图所示,形成了一个精准的闭环控制。
核心部件: 温度传感器(通常为PT100铂电阻)、PID(或PLC)控制器、功率调节模块(SSR、变频器等)、执行器(如三通调节阀)。
工作流程:
感知: 高精度温度传感器实时监测输出给外部设备的介质温度。
比较: 控制器将测量值与用户设定值进行比较,计算出误差。
决策与执行: 控制器基于PID算法进行计算:
需要加热时,调节电加热管的输出功率。
需要制冷时,控制压缩机启停或频率(变频机),并通过三通阀等机构将介质导向蒸发器区域。
需要精确维持时,动态平衡微弱的加热和制冷量,实现“冷热对冲”式的精确控制。
总结
高低温一体机的技术架构精髓在于:通过智能控制系统,精确地协调制冷和加热这两个矛盾的系统,并利用高效的流体循环,将一个宽温域、高稳定性的温度环境精准地输送给需要控温的设备。 这种高度集成和智能化的设计,使其成为现代实验室和工业生产中不可或缺的关键设备。


