304、316L和双相不锈钢是反应釜最常用的三种材质,选型本质上是在耐腐蚀性、强度、加工性和成本之间寻求最佳平衡。
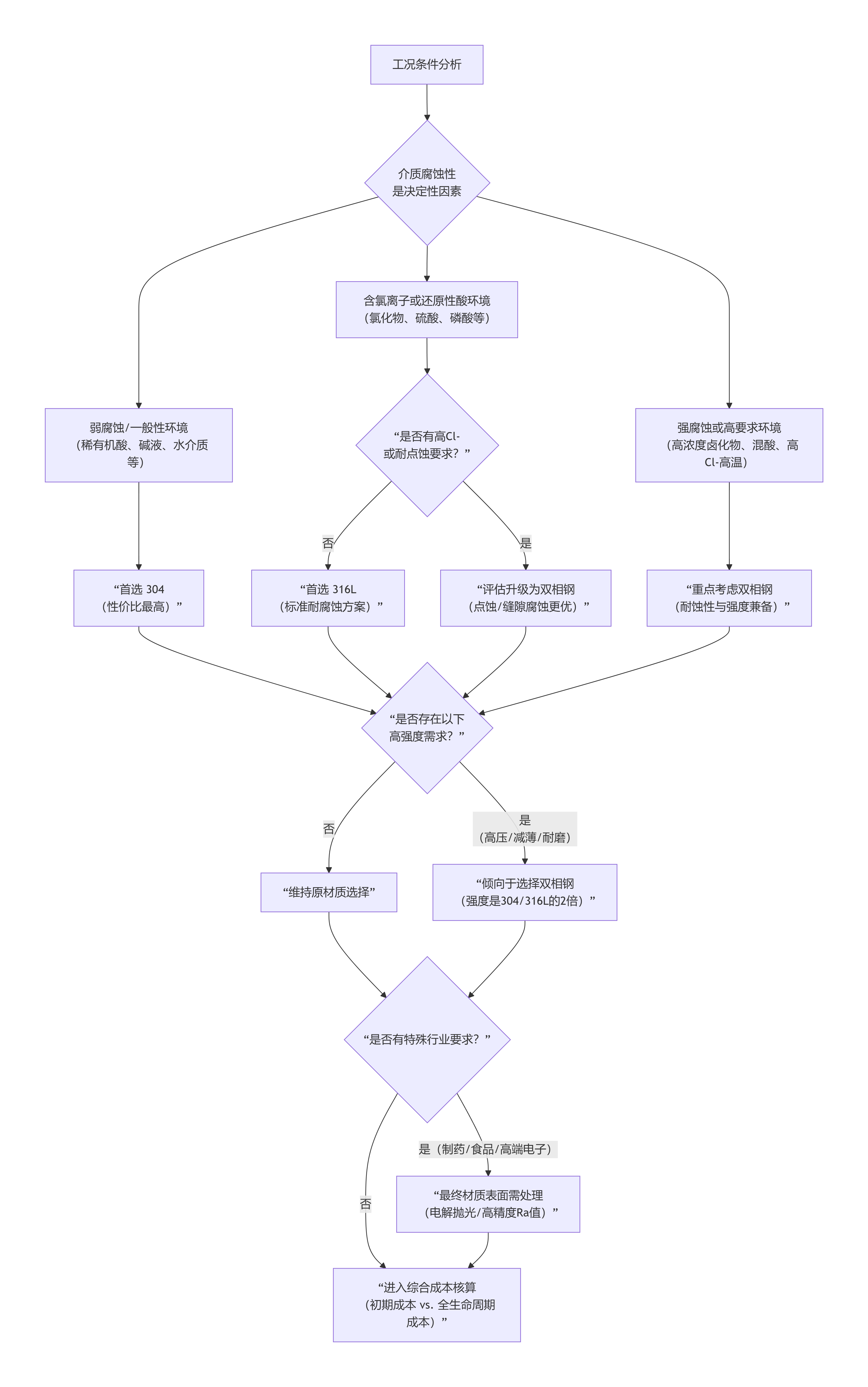
其核心判定标准并非单一维度,而是一个基于工况条件的系统性决策过程。下图清晰地展示了这一决策逻辑的核心路径与关键权衡点:

以下是各标准的详细解读:
一、 决定性标准:介质腐蚀性(化学环境)
这是最首要、最具决定性的标准。
1.304不锈钢 (06Cr19Ni10):
核心特性:通用型奥氏体不锈钢,在氧化性环境中(如硝酸)具有良好的耐蚀性。
适用:稀浓度的有机酸、碱液、水介质、无卤化物(特别是氯离子)的普通化工环境。
不适用/谨慎使用:含氯离子的溶液(易发生点蚀和应力腐蚀开裂)、还原性酸(如稀硫酸、磷酸)。
2.316L不锈钢 (022Cr17Ni12Mo2):
核心特性:在304基础上添加了2-3%的钼(Mo),这是关键。
Mo的作用:显著提高对氯离子引起的点蚀和缝隙腐蚀的抵抗能力,并增强在还原性介质和稀硫酸、磷酸中的耐蚀性。
判定标准:当介质中存在氯离子(Cl-)、硫酸、磷酸或工艺涉及卤化物时,316L是基准选择。它是化工、制药、海洋环境的“标准配置”。
3.双相不锈钢 (如S2205, 00Cr22Ni5Mo3N):
核心特性:组织为奥氏体和铁素体各约50%,兼具两者优点。
核心优势:
极高的耐氯离子应力腐蚀开裂能力,远超304和316L。
优异的耐点蚀和缝隙腐蚀性能(高铬、钼、氮含量带来高PREN值)。
强度高:屈服强度是304/316L的约2倍。
判定标准:用于苛刻环境,如高浓度氯化物溶液、海水、含硫化氢的油气介质、强混酸、湿氯气、以及需要高强度和耐蚀性兼顾的场合。
二、 关键物理标准:温度与压力
1.温度影响:
高温下,不锈钢的耐蚀性可能下降,且长期在 sensitization range (450-850°C) 会降低抗晶间腐蚀能力(316L的低碳设计即为此)。
双相钢在高温下(>300°C)长期使用,两相比例可能发生变化,影响性能,需参考具体牌号的使用温度上限。
低温环境下,奥氏体不锈钢(304、316L)的韧性优异,而铁素体/马氏体不锈钢会变脆。
2.压力影响:
在高压工况下,设备的壁厚与材料强度直接相关。
双相钢的高屈服强度允许设计更薄的壁厚,从而可能减轻设备重量、降低成本,或在同等壁厚下承受更高压力。这是其重要优势。
三、 工艺与行业特殊标准
1.卫生与清洁要求:
制药、食品、生物工程:首选316L。因其更好的耐腐蚀性和表面光洁度(通常进行电解抛光,Ra值低),易于清洁灭菌,满足cGMP和FDA要求。304可用于非关键或外围系统。
高纯物料:同样需选用316L并进行高级表面处理,防止金属离子污染。
2.加工与制造要求:
304和316L:塑性、韧性好,易于进行冷热加工、焊接和成形。
双相钢:焊接和成型需要更严格的工艺控制,焊接热输入需精确,以防止有害相析出,对制造厂技术要求更高。
四、 经济性标准(全生命周期成本)
1.初期采购成本: 304 < 316L < 双相钢。
2.维护与寿命成本:
在适合的腐蚀环境中,选用更高等级的材质(如用316L替代304,或用双相钢替代316L)可大幅延长设备寿命,减少停机、维修和更换成本。
对于关键、不可替代或安全隐患大的设备,升级材质往往是更经济的选择。
决策参考表

总结口诀:
“无氯选304,有氯上316,强氯高温高压看双相,制药食品抛光316L。”
最终选型,强烈建议:
1.明确完整的工艺介质清单(成分、浓度、pH值、杂质特别是Cl-含量)。
2.确定精确的操作条件(温度、压力、温度/压力循环变化)。
3.查阅腐蚀数据手册或进行腐蚀试验。
4.咨询专业的设备制造商和材料工程师,进行综合技术经济论证。


