单层与双层玻璃反应釜的选择,本质上是 “被动散热”与“主动控温” 两种不同设计哲学的较量。
以下是它们的核心差异与场景化选型指南,旨在帮助您做出精准决策。
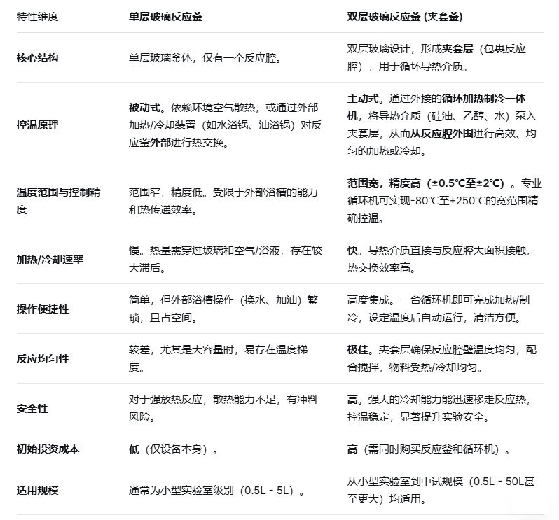
一、核心差异一览表

二、场景化选型指南
首选【单层玻璃反应釜】的场景:
1.预算极其有限的入门级实验室:用于教学演示或简单的化学实验。
2.明确的、温和的常温反应
室温下的搅拌、混合、溶解、萃取。
仅需轻微加热(如水浴<100℃)的简单回流、蒸馏。
3.对控温精度无要求的常规操作:如样品的前处理、溶液的配制、非关键的温度依赖性合成。
4.空间极其受限:无法放置外置循环机。
5.反应本身是强烈的放热或吸热过程,但您已确定仅需观察,无需精密控制(但此情况需格外注意安全)。
一句话总结:单层釜是“基础工具”,适用于温度不是关键变量、过程温和、成本优先**的场景。
首选【双层玻璃反应釜】的场景:
1.对温度敏感的关键化学反应:
需要精确控制反应温度以提高收率、选择性或纯度的合成。
涉及不稳定中间体或对过热/过冷敏感的物质。
2.需要程序控温的反应:
严格按照 “升温-保温-降温” 程序进行的反应。
需要低温引发,然后缓慢升至室温的反应。
3.强放热或强吸热反应:
滴加物料时产生大量热,需要快速移走热量以防止失控(如硝化、锂反应、格氏反应等)。
需要持续低温冷却的反应(如有机锂试剂、硼氢化钠还原等,需-20℃至-78℃)。
4.需要高温的反应:使用高温硅油作为介质,可在常压下实现远高于水沸点(>150℃)的反应。
5.工艺研究与放大实验:
为工业化生产提供精确、可靠、可重复的工艺数据。
研究中试级别的反应热力学和动力学参数。
6.对结果重现性要求高的领域:
制药研发(符合GMP精神的数据完整性)。
精细化工、新材料合成(如高分子聚合,温度直接影响分子量分布)。
一句话总结:双层釜是“精密仪器”,适用于温度是核心工艺参数、过程剧烈或复杂、安全与重现性优先的场景。
三、高级考量与选型建议
1.不要只看釜体价格:评估双层釜时,必须将配套循环机的性能和价格纳入总预算。循环机的制冷功率、加热功率、控温精度和泵流量是决定整套系统性能上限的关键。
2.材质与安全:
确保玻璃材质是高硼硅玻璃3.3,具有优良的耐热冲击性和化学稳定性。
检查是否有防爆膜等安全泄压装置。
3.未来扩展性:如果您的研究方向可能涉及更复杂的反应,直接投资双层釜是更长远和经济的选择,避免未来重复购置。
4.“夹套”的本质:双层釜的夹套,实质上为您的反应系统提供了一个稳定、可控的“热环境边界”,这是获得科学、可靠实验数据的基石。
最终决策流程图
开始选型
│
├─ 问1:反应对温度控制是否敏感/精确?(是/否)
│ │
│ ├─ 否 → 问2:反应过程是否剧烈放热/吸热?(是/否)
│ │ │
│ │ ├─ 否 → 问3:预算是否极度紧张?(是/否)
│ │ │ │
│ │ │ ├─ 是 → 【单层玻璃反应釜】
│ │ │ │
│ │ │ └─ 否 → 可考虑单层,但双层体验更佳
│ │ │
│ │ └─ 是 → **强烈建议【双层玻璃反应釜】**(安全需求)
│ │
│ └─ 是 → **必须选择【双层玻璃反应釜】**(科学需求)
│
└─ 问4:是否为工艺开发、中试或要求高重现性的研究?(是/否)
│
└─ 是 → **必须选择【双层玻璃反应釜】**(工程与合规需求)
结论:在绝大多数现代化学研发与中试场景中,双层玻璃反应釜因其卓越的控温能力、安全性和重现性,已成为标准甚至必备配置。单层釜则定位于对成本敏感、工艺条件极其简单的特定场合。 请根据您的核心工艺需求,而非仅仅是初次投入成本,来做出明智选择。


