旋转蒸发仪是实验室常用设备,小故障难免。掌握快速诊断和解决技巧,能极大提升效率。以下为您梳理了常见故障的快速解决妙招,并附上排查流程图,助您迅速“对症下药”。
一、核心故障快速排查表

二、四大核心系统故障深度解析与妙招
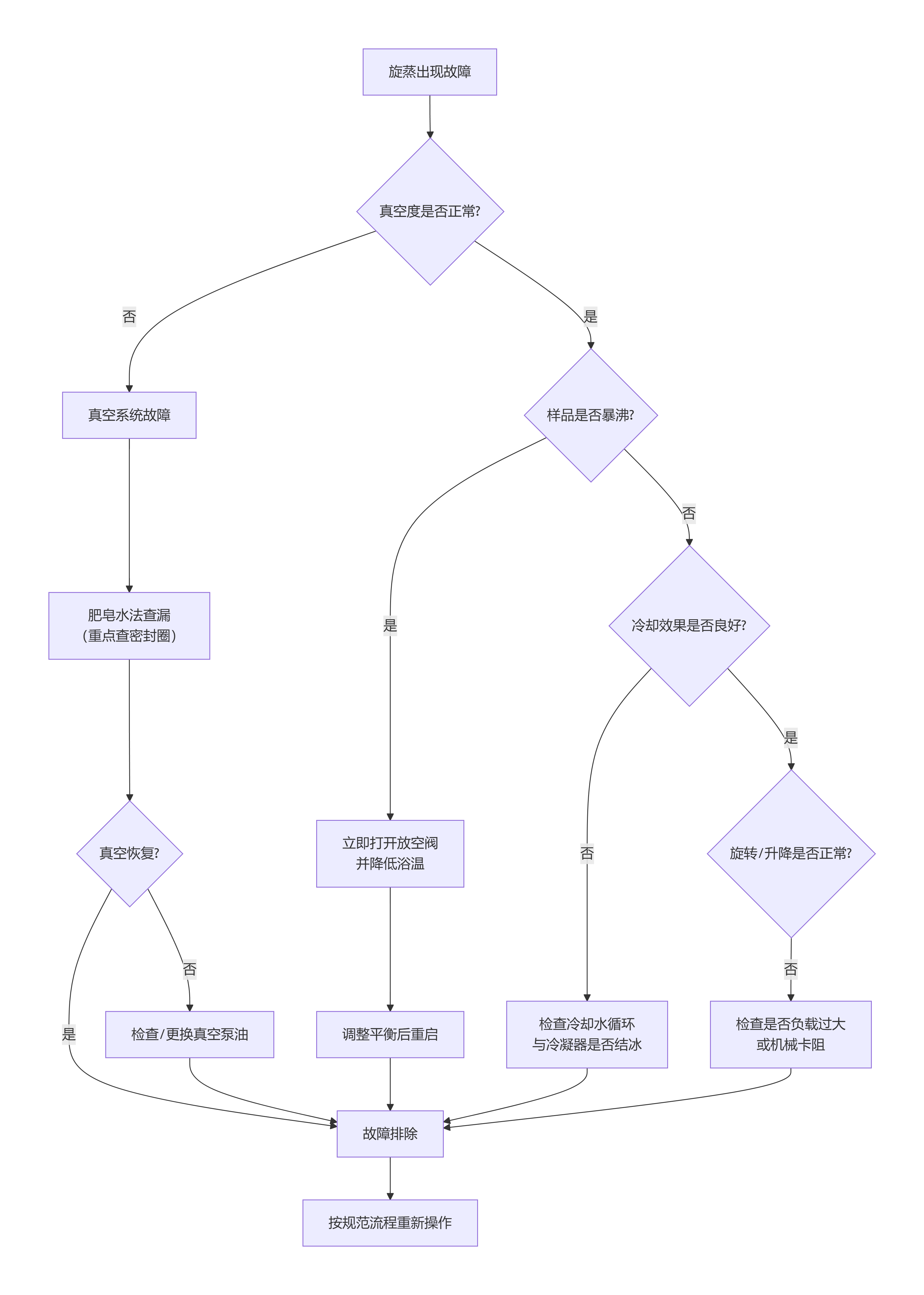
1. 真空系统故障(最常见)
现象:真空表指针不稳/抽不到设定值、溶剂无法蒸馏。
秒查步骤:
听声音:靠近听是否有“嘶嘶”漏气声。
捏管子:依次捏紧各段真空软管,若真空回升,则该段或接口老化。
查密封圈:重点检查蒸发瓶与旋转轴接口、收集瓶密封圈是否脱落、变形或沾有固体。妙招:涂抹少量真空硅脂可显著增强密封(勿涂过多污染样品)。
验真空泵:直接关闭泵与主机间阀门,看泵的独立真空度。若仍不足,可能是泵油乳化/脏污、泵体阀门未关或损坏。紧急处理:立即更换清澈的专用真空泵油。
2. 旋转/升降系统故障
现象:转动忽快忽慢、有异响、不升降。
快速处理:
负载检查:立刻卸下蒸发瓶,空载测试。若正常,说明样品过粘或结晶导致阻力过大。需回收样品,清洗瓶口与主轴连接处。
异响定位:声音来自顶部电机(可能轴承问题)还是底部密封圈(干磨)?在密封圈处滴加少量甘油或硅油可临时润滑。
升降卡死:检查是否有溶剂结晶或杂质掉入升降滑轨。用酒精清洁滑轨后,手动尝试。
3. 冷却系统故障
现象:溶剂回收率低、冷凝器下端不滴液、室温溶剂蒸汽逸出。
一分钟诊断:
冷凝器全热:冷却水未循环。检查水泵电源、水箱水位、进出水管是否接反或压扁。
冷凝器上半部结冰/霜,下半部热:这是典型现象,因低沸点溶剂(如二氯甲烷、乙醚)大量蒸发导致局部过度冷却,冰堵塞管路。妙招:暂时调高冷却液温度至5-10℃,或降低加热温度/真空度,减少蒸发冲击。
冷凝效率始终低下:确认冷却液温度是否足够低(通常需≤5℃)。对于大量丙酮、乙醇,建议使用-5℃以下的低温冷却液。
4. 加热系统故障
现象:浴锅不加热、温度显示异常、加热失控。
应急与排查:
温度显示“---”或闪烁:通常为传感器(PT100)断路或接触不良。检查其插头与接线。
加热过慢:确认浴锅介质(水或硅油)液位是否覆盖加热管。
安全第一:若怀疑加热失控,立即关闭主机电源,取出样品。严禁在无人值守时长时间运行旋蒸。
三、终极预防与保养心法(治未病)
大多数故障可通过良好习惯避免:
1.每日三查:查密封圈清洁度、查真空泵油状态(应清澈)、查冷却水水位与管路。
2.规范操作:
开机顺序:通冷却水 -> 启动冷却机 -> 放样品 -> 启动旋转 -> 抽真空 -> 最后开加热。
关机顺序:关加热 -> 打开放空阀 -> 停旋转 -> 停真空泵 -> 关冷却 -> 取下样品。
3.每周/月保养:
清洁密封圈与接口,必要时更换。
检查并清洁升降滑轨、旋转轴。
对于高腐蚀性溶剂,使用后立即彻底清洗冷凝器和玻璃部件。
故障排查一图流

总结:遇到旋蒸故障,首要保持冷静,遵循安全第一(防暴沸、防烫伤) 的原则。多数问题源于密封、真空泵和冷却水这三项。按流程图系统排查,通常能快速定位并解决。养成良好操作与保养习惯,是保证旋转蒸发仪长期稳定运行的最佳“妙招”。若涉及电路等复杂问题,务必联系专业维修人员。


